设为首页
|
加入收藏
首页
中心简介
中心简介
领导分工
部门设置
政务公开
中心动态
中心公告
制度建设
党建工作
政策法规
政府采购
国有产权
工程建设
土地交易
公共资源
其他法规
政府采购
进场交易采购
网上竞价和商场直购
土地矿权
公告
补充
挂牌公告
结果公告
其它公告
产权交易
国有产权交易公告
农村产权交易公告
建设工程
招标公告
中标公示
招标文件补遗
网上答疑
其他项目
交易公告
变更公告
结果公告
办事指南
政府采购
土地矿权
产权交易
建设工程
咨询质疑
咨询质疑
意见箱
下载中心
通用下载
您现在的位置:
首页
>>
政府采购
>>
进场交易采购
>>
合同备案
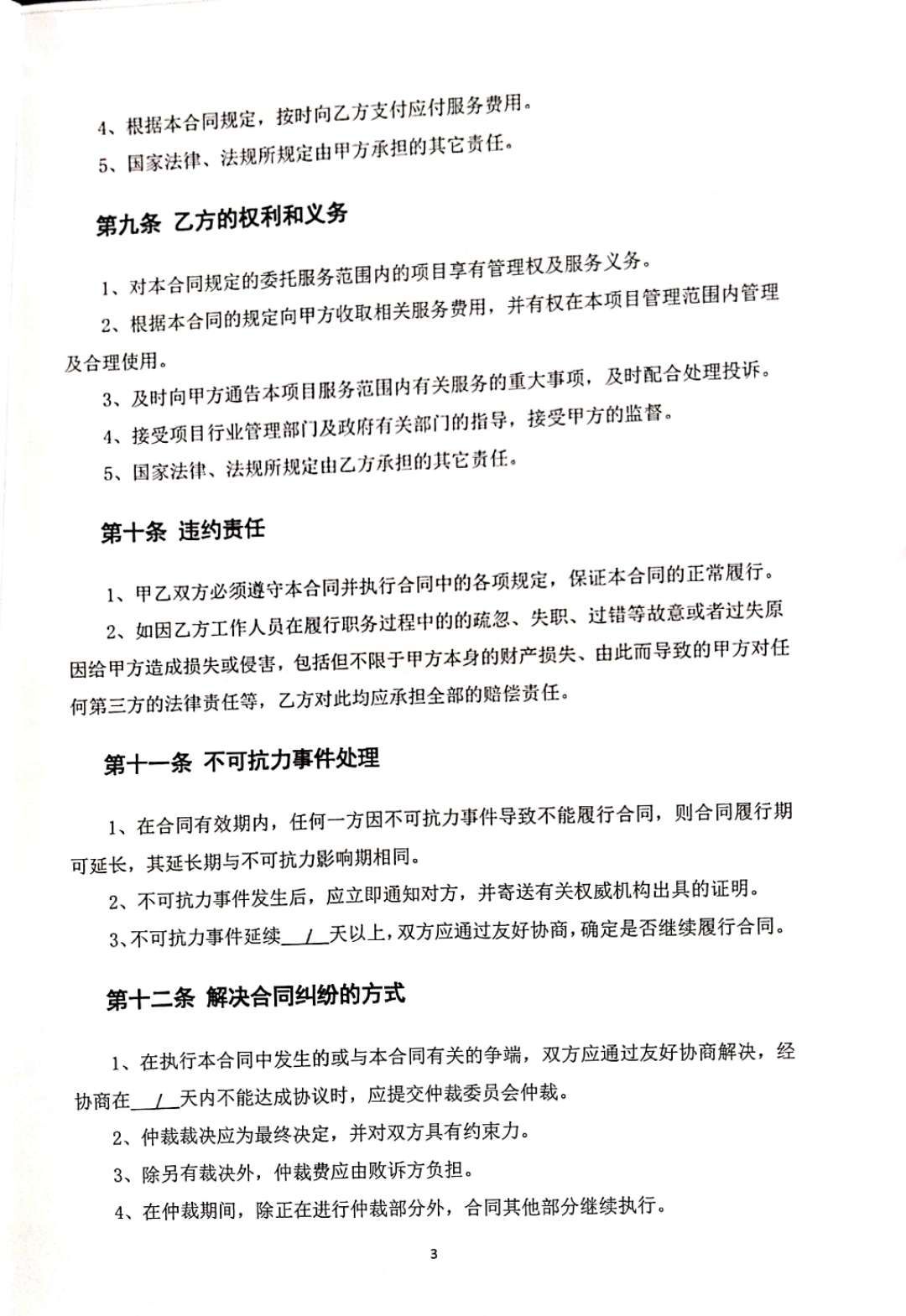
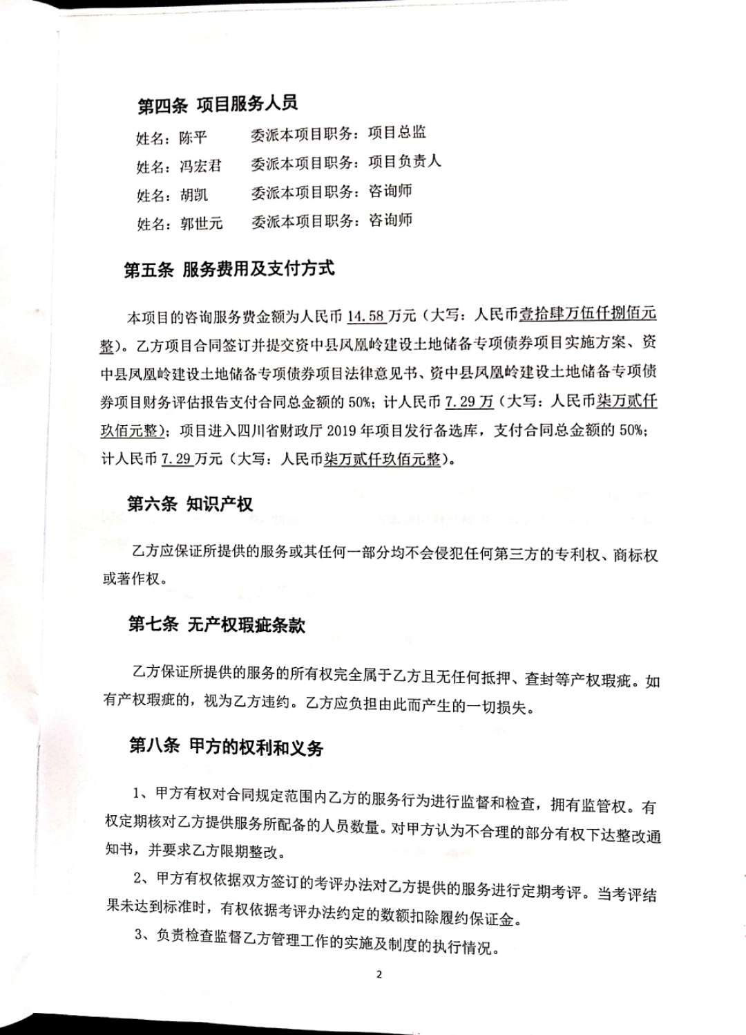
[合同备案]资中县凤凰岭建设土地储备专项债券项目咨询服务
【信息来源:】【信息时间:2019-04-28 阅读次数: 】【字号
大
中
小
】
【我要打印】
【关闭】
上一篇:
[合同备案]资中县鱼溪镇商品仔猪采购一批
下一篇:
[合同备案]林药采购